The 223 standard includes a large set of enumerations, defined as a hierarchy of subclasses under the class s223:EnumerationKind.
One important piece of this hierarchy is the class s223:EnumerationKind-Substance and its direct subclass s223:Substance-Medium.
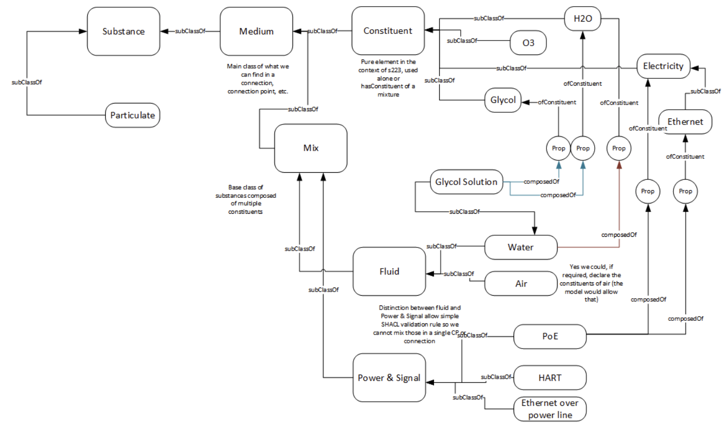
It is this branch of the hierarchy where you can find what you would expect to be flowing in a building, such as water, air and electricity. It is important to understand how a medium is modeled, especially when that medium is a mixture. The diagram below sketches the structure of the hierarchy. The names of the classes are abbreviated for clarity, so s223:Substance-Medium is shown as Medium for example. In the standard, each of the names follows the hyphenated naming convention of <parent class>-<local class>.

Note in the figure that there is a division of the Medium class into Mix and Constituent. The Mix class is further divided into Fluid and Power&Signal. Fluid means what you might think - a liquid or gas that typically flows inside some sort of conduit like a duct or a pipe. You can find Water and Air here. To capture the description of what is in a mixture, the model contains the class Constituent and its subclasses. These subclasses are intended to identify the constituents of a mixture. So, for example, a water-glycol mixture would be defined as s223:Water-GlycolSolution, with two Properties via the relation s223:composedOf. Each of these Properties has a relation s223:ofConstituent that identifies one of the constituents from the Medium-Constituent hierarchy. Each Property also captures any other defining information. This is illustrated in the following figure for a 30% Water-Glycol mixture.

Mixtures (s223:Medium-Mix) and constituents (s223:Medium-Constituent) are modeled this way to allow for compatibility validation among ConnectionPoints and Connections. Two mediums are deemed compatible if they share at least one common constituent.